科普时间|ITP——激素好不好使,早有“蛛丝马迹”!
科普时间|ITP——激素好不好使,早有“蛛丝马迹”!
“同样是ITP,为什么有人用激素很快见效,有人却几乎没反应?”不仅是很多患者,不少医生也都会反复思考这一问题。糖皮质激素是原发免疫性血小板减少
...
年度盘点 | 2025年“ITP家园”精选文章大合集
年度盘点 | 2025年“ITP家园”精选文章大合集
2025年已悄然走过,在相伴的时光里,“ITP家园”与大家共同留下了许多值得珍藏的点点滴滴。为帮助大家更系统、更清晰地掌握相关
...
专家讲座|郭燕教授分享罗普司亭为何能“脱颖而出”
专家讲座|郭燕教授分享罗普司亭为何能“脱颖而出”
造血干细胞移植后血小板减少是影响移植患者预后的重要因素,其机制复杂,血小板“生不出来”是核心症结之一,促血小板生成药便直击这一要点。
...
指南更新 | 2025版ITP诊疗指南更新要点解读
指南更新 | 2025版ITP诊疗指南更新要点解读
2025年成人ITP诊疗指南新鲜出炉,治疗“武器库”全面再更新,抗击ITP展开新蓝图!激素主力军稳扎稳打,TPO-RA装弹上膛,靶向导弹精准锁定
...
活动预告|2025中华血液公益行——血液疾病规范化诊疗行(烟台站)收官之站,即将启航
活动预告|2025中华血液公益行——血液疾病规范化诊疗行(烟台站)收官之站,即将启航
当渤海的风轻抚过港城的晨曦,一场关于生命与希望的对话,即将在烟台温暖落地。2026年1月2
...
科普时间|“创可贴”迟迟不到位,再坚实的防护也岌岌可危!
科普时间|“创可贴”迟迟不到位,再坚实的防护也岌岌可危!
血小板就像身体里的“创可贴”,发现伤口就第一时间冲上去堵漏。可当接受造血干细胞移植治疗后,这道“创可贴”却常常姗姗来迟—
...
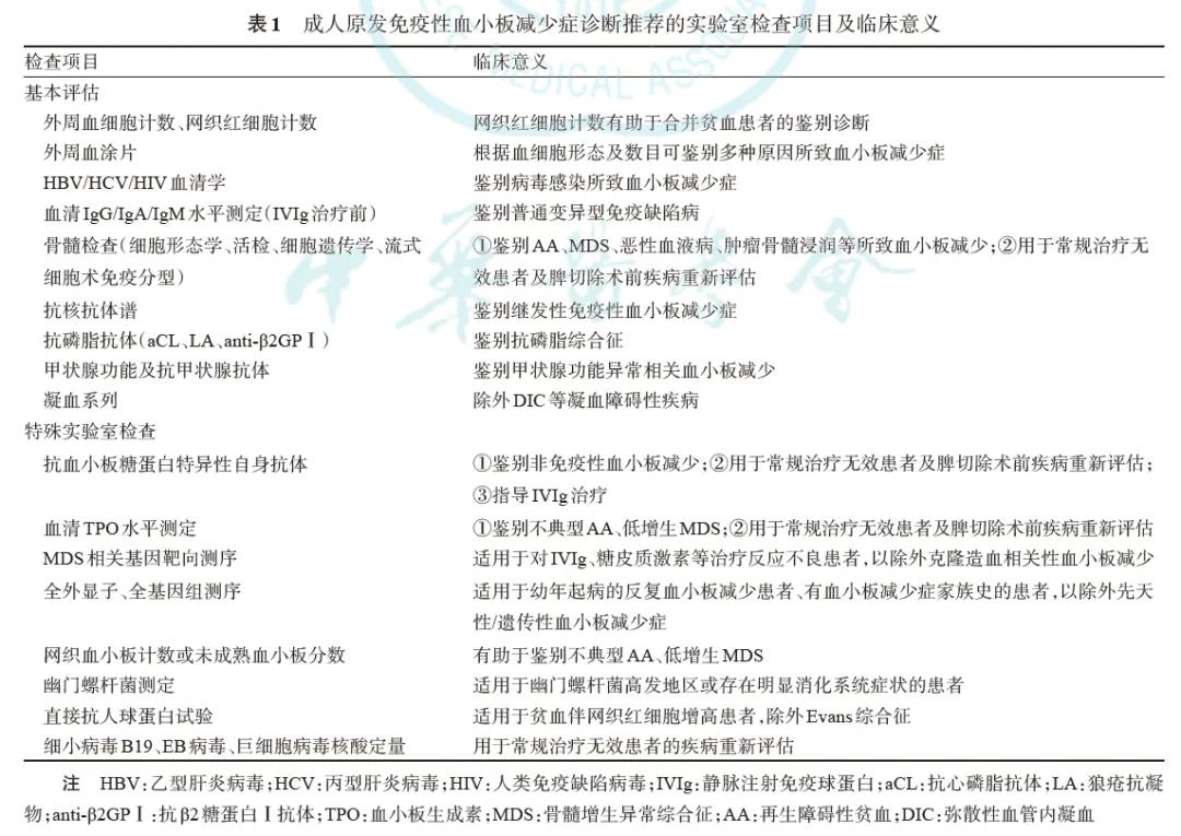
疾病指南 | 成人原发免疫性血小板减少症诊断与治疗中国指南(2025年版)
疾病指南 | 成人原发免疫性血小板减少症诊断与治疗中国指南(2025年版)
《成人原发免疫性血小板减少症诊断与治疗中国指南(2025年版)》(以下简称指南)由中华血液学杂志正式发布于
...
认识药物|石艳教授带你破局——非TPO新药来亮相!
认识药物|石艳教授带你破局——非TPO新药来亮相!
ITP家园
2026年1月6日 13:03 山东
欢迎转载,转载请注明来源“ITP家园”🎈🎈
...
科普时间|石艳教授带你领略TPO-RA在ITP治疗领域的新风采
科普时间|石艳教授带你领略TPO-RA在ITP治疗领域的新风采
江城ITP之家
2025年12月23日 13:00 山东
欢迎转载,转载请注明来源“江城ITP之家”
...
一问医答 | 原发免疫性血小板减少症(ITP)常见问题(十)
一问医答 | 原发免疫性血小板减少症(ITP)常见问题(十)
ITP家园
2025年12月26日 13:00 山东
欢迎转载,转载请注明来源“ITP家园”🎈🎈
您也许在网上多
...










































